3
svar
240
visningar
Kortast och längst tid man bör vänta innan nästa injektion
Hej! Detta är ett blandnings problem, det känns som att det blev för mkt text så förstås inte riktigt vart jag ska börja. Behöver hjälp med tolkning
Jag gissar att det är 4313 du frågar om.
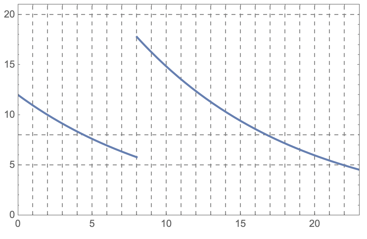
Förändringsfaktorn är 0,913. Vid t = 0 är halten 12.
Vid t = 8 är halten 12*0,9138. Då får hon påfyllnad med 12, så jag skriver
H(8) = 12*0,9138 + 12 och kallar det värdet för a.
Hon får som längst vänta till dess halten är 5, dvs a*0,913x = 5 ger längsta väntetid x.
Det kortaste hon får vänta är a*0,913y = 20–12, där y ger kortas väntetid.
En bild för att lätta upp stämningen;

Trinity2 skrev:En bild för att lätta upp stämningen;
Tack, Trinity2, genast lite gladare!